网站首页
Home
关于我们
ABOUT US
产品中心
PRODUCT
新闻中心
NEWS
成功案例
CASE
人才招聘
RECRUITMENT
客户留言
FEEDBACK
联系我们
CONTACT US
<
>
PRODUCT
产品中心
当前位置:产品中心
第一系列
第二系列
第三系列
第四系列
第五系列
第六系列
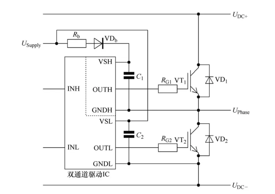
自举电容的工作原理
清陶新能源申请基于锂离子传输通道筛选高性能固态电解质计算方法专利计算方法成本低
天津大学最新Nature!
英飞凌申请具有集成自举二极管的高功率转换电路专利可承受晶体管两端的高电压差
东莞理工学院《Acta Materialia》:揭示Co在BCC难熔高熵合金中的
新傲科技申请自扩散生长掺杂膜层的方法及半导体结构专利打破CVD工艺无法形成纳米级
寂静中的电波
驱动电路设计(五)——驱动器的自举电源稳态设计
陶瓷卫浴大厂发力芯片制造TOTO半导体业务年利润将突破1亿美元
上一页
1
2
下一页
共
2
页
15
条
联系我们
contact us
地址:广东省广州市天河区88号
电话:400-123-4567
点击图标在线留言,我们会及时回复
Copyright © 2012-2018 某某公司 版权所有 非商用版本 ICP备案编号:
琼ICP备xxxxxxxx号